近日,某自然人花费6亿元人民币从两家基金手中,将其分别持有的梦洁股份3812万股收入囊中。此次交易的共7600余万股,以高于市场价43%的价格转让,交易完成后,该自然人持有梦洁股份总股本的9.78%,跃升为梦洁股份的第三大股东。
受让者身份神秘
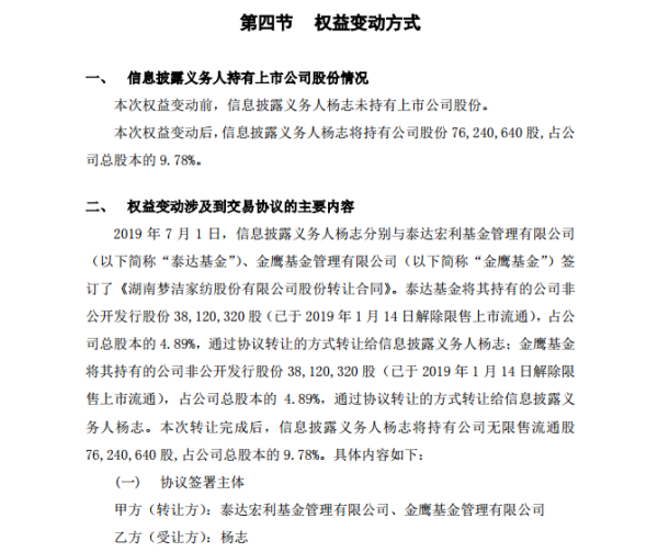
梦洁股份近日发布公告,泰达基金、金鹰基金分别与杨志先生签订《湖南梦洁家纺股份有限公司股份转让合同》,分别将其持有的公司非公开发行股份 38,120,320 股,占公司总股本的 4.89%,通过协议转让的方式转让给自然人杨志。此次转让完成后,两基金完成清仓,而杨志将持有公司7624万股无限售流通股,占公司总股本9.78%,跃升为梦洁股份第三大股东。

来源:企业公告
值得注意的是,此次交易的转让价格均为8.09元/股,高于市场价四成,也就是说,预计4.3亿可拿下的股份,实际可能要花费6.17亿元。这不禁让人对杨志的身份产生好奇。
据中国基金报报道,公告仅披露了义务人杨志的身份证号码及住所。信息显示杨志1984年出生,来自广东梅州兴宁市,住所是深圳第一高楼——平安金融中心,此外再无更多信息。
另据界面新闻记者调查,杨志与粤泰股份的控股股东粤泰控股之间存在股权关系。而对于其背后的资金来源,杨志表示为自有资金,具体来源“不方便透露”。
受让股份从何而来?
交易的另一方,泰达基金与金鹰基金所持有的梦洁股份则是在2018年通过非公开发行的股票而来的。
梦洁股份在2018年1月10日发布公告,发行新增股份76,240,640股,并于2018年1月12日在深交所上市。公司募资到资金总额为5.7亿元,计划用于智能工厂建设项目和O2O营销平台项目。公司当时披露此次非公开发行的募资将在生产层面和销售层面助力公司转型升级。
当时的股票发行价格为7.48元/股,而在2019年1月这些股份解禁时,梦洁的股价停留在4.3元/股的水平线上,到7月1日,梦洁收盘价已涨到5.66元/股,依然低于发行价格。不过,此次股份转让,自然人杨志以8.09元/股的价格买下两基金的全部股份后,经中国基金报计算,若交易最终完成,泰达基金和金鹰基金将各自均获得约2500万元的收益。
多位高管减持
事实上,从2018年底开始,梦洁就在资本层面动作频频。梦洁股份自2018年11月启动了回购计划,截至6月30日,梦洁股份累计回购1331万股,占公司总股本的1.7%,最高成交价为6.13元/股,最低成交价为4.13元/股,累计支付的总金额为6924万元。根据2018年9月的回购预案,梦洁股份拟在回购价格不超过8.0元/股的条件下,回购金额不低于5000万元,不超过2亿元。至此,公司回购已经完成了计划中的下限,距上限还有1.3亿元空间。
同时,梦洁股份多位董监高在近期也推出了股份减持计划。其中,公司董事、副总经理涂云华拟减持106万股股份;公司董事伍伟在去年10月也推出了143.72万股股份的减持计划,不过由于其在减持计划期间误买入梦洁股份2100股股票,构成短线交易,所以该减持计划最终于今年3月底宣布终止。
近半年来,股东减持、公司回购、高位接盘的背后,梦洁股份到底业绩如何?
梦洁股份业绩如何?
梦洁股份于2010年四月上市,目前市值超过47亿元,是中国家纺行业的龙头企业之一。
在度过2012至2016年因消费疲软、业务转型带来的业绩低迷期后,2018年,梦洁股份业绩出现明显改善,重归正增长之路。财报显示,公司2018年营业收入达23.08亿元,同比增长19.35%,净利润同比增长超过60%,成为6家主要家纺上市企业中增速最快的企业。渠道规模方面,2018年新增终端365个,目前梦洁线下门店重点已达到3000家。
对于未来发展规划,梦洁在渠道和新零售模式上加速布局。
在线上渠道搭建方面,梦洁推出其自建社交电商平台“一屋好货”后计划继续与腾讯密切合作,希望通过增加社交功能、精准营销等环节实现客户规模的提升。
线下布局上,梦洁选择定位下沉。资料显示,梦洁计划新开门店下沉至地级、县级市,布局50平米以上“轻小快”门店,与一二线城市的品牌集合点和标准店形成差异化定位。按照规划,公司计划2019年在地级市县新开“智慧门店”1600家。
来源:新浪网
编辑:甘伟萍 实习生 聂倩玉
时刻新闻